Automatic Water-Pump System

ABSTRACT

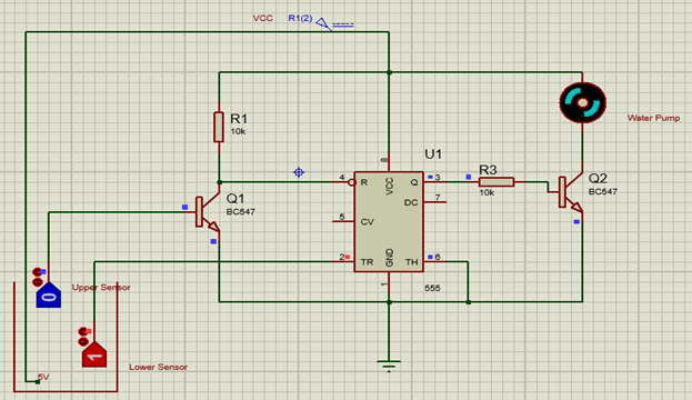
This mini-project focuses on the design and implementation of an Automatic Water Pump System. The primary objective is to create a system that can autonomously manage water levels in both an overhead tank and a reservoir, reducing the need for manual intervention. The system's key goals include automatically monitoring water levels in the overhead tank and reservoir, and subsequently activating the water pump as needed. This approach aims to conserve water resources by preventing unnecessary motor operation when the overhead tank is already full. The project also entails a comprehensive exploration of component selection, including gates, diodes, and transistors, to ensure optimal system performance. Logic gates are employed to compare water levels in the tank and reservoir, enabling the pump to activate when the tank's water level drops below a critical threshold, while ensuring that the reservoir maintains a pumpable water level. This innovative system promises to streamline water management, enhance efficiency, and contribute to water conservation efforts.


Request Report: Here