Automatic Voltage Stabilizer Using Arduino

ABSTRACT

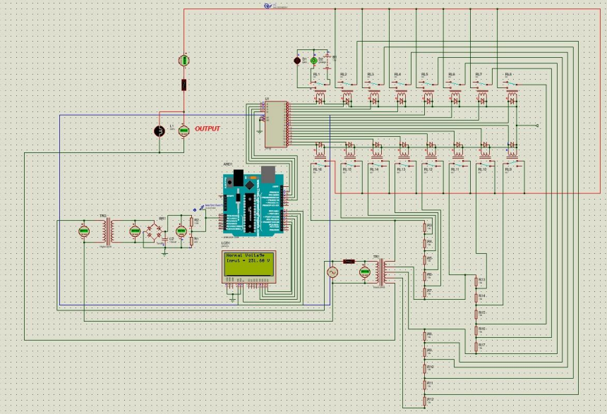
The increasing power demand challenges a stable and uninterrupted voltage supply. Automatic voltage stabilizer prevents electrical appliances from malfunctioning and damage due to over voltage and under voltage supplies. A voltage stabilizer is a device which is used to sense inappropriate voltage levels and correct them to produce a reasonably stable output where the load is connected. Here we will study the design of a simple automatic AC voltage stabilizer which can be used for the above purpose. In this circuit, active and passive devices, such as diodes, transformer, resistor, capacitor, relay, IC etc. have been used. One step down transformer and one Auto-transformer have also been used in this work. In case the line voltage crosses a predetermined threshold, the comparator detects it and its output immediately goes high, switching ON the relay for the desired actions. The relay contacts are appropriately integrated to the transformer taps for executing the above actions as per the commands given by Arduino to demux output. The designed circuit operates successfully and the results obtained are satisfactory. When installed, the relay trips whenever the input voltage between 190 volts to 250 volts, bringing the output to 220 volts to 230 volts and keeps it to give stable output. The above action keeps the output constant. Arduino is the main component to control relay that ultimately changes the tap of autotransformer to provide stable voltage. This project aims to sense the change in the input level and adjust itself to maintain a constant output according to the circuit used.


Request Report: Here